Do you know who deserves the big bucks at that fancy French restaurant you love so much? It’s the saucier (the sauce maker)! These alchemists are the most talented at balancing flavors to create the personality of the dish it accompanies.
Learning how to make sauces is definitely one of the most important ways of enhancing the flavor of your food.
Before we dive in to how, here are key terms to become familiar with:
- SAUCE – Flavorful liquid, usually thickened, used to flavor and enhance other foods
- PAN GRAVY – Sauce made with the juices or drippings of the meat or poultry with which it is served
- JUS – Unthickened juices from a roast
As I shared in the Stocks section, fundamental to good sauces is a good stock. In fact, in order to achieve the depth of flavor and complexity you experience when you eat a restaurant-prepared sauce, you must use good stock.
Additionally, utilizing thickening agents to create the desired consistency is a critical element in sauce-making. The options for thickening agents available are quite numerous. Each of the following works in a particular way:
- ROUX – Cooked mixture of equal parts flour and fat used for medium and long cooking; can be cooked to white, blond or brown by cooking longer; thickening power lessens the longer it cooks
- BEURRE MANIE – A mixture of equal parts raw butter and flour
- WHITEWASH – Mixture of flour and water
- CORNSTARCH – Twice the thickening power of flour; produces a glossy sauce that is almost clear; however, prolonged boiling breaks it down
- ARROWROOT – Produces a clearer sauce than cornstarch and lasts longer on the heat; used for jus lie; however, more expensive
- WAXY MAIZE –Only thickener that can withstand freezing
- PREGELATINIZED/INSTANT STARCHES – Thicken without heating; used for baking
- BREAD CRUMBS – Used to add texture
- PUREES, NUTS –Sauce gets thickened texture from ingredients
- LIAISON –Mixture of egg yolks and cream, used to enrich and lightly thicken a sauce (proteins coagulate when heated)
- CREAM – Added for extra richness and color (opaque appearance)
- BLOOD – Used in many traditional recipes; to prevent coagulating, it is mixed with vinegar, lemon juice or alcohol and tempered before adding
- REDUCTION – Thickening occurs through the process of boiling/simmering a liquid to evaporate part of the water
MOTHER SAUCES
Foundational to all sauces are the five sauces that are referred to as “Mother Sauces”.
Each uses a different technique and serves as the basis from which all other sauces are derived. Therefore, if you can master these five sauces, you then have the ability to make a myriad of delicious sauces.
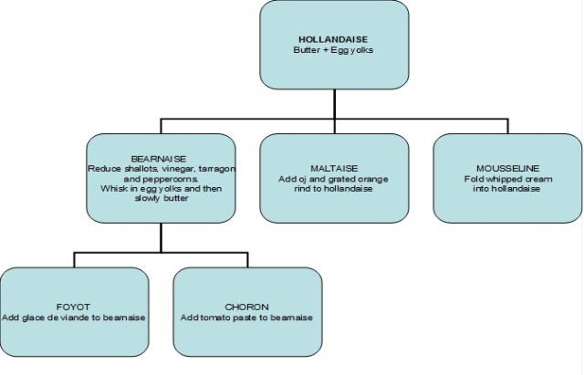
Below is a detailed explanation of how to make each of the Mother Sauces. And following this chart, are a set of diagrams detailing which sauces are derived from each of the Mother Sauces. If you’ve ever wondered what’s in all of those fancy-sounding French sauces, this is your guide!
BECHAMEL
| PROCEDURE |
|
VELOUTE
| PROCEDURE |
|
TOMATE
| PROCEDURE |
|
HOLLANDAISE
| PROCEDURE |
|
ESPAGNOLE
| PROCEDURE |
MODERN SAUCES Beyond the Mother Sauces and their derivatives, many of today’s Chefs are enhancing the flavor of their foods by using the following options:
As promised above, the following diagrams demonstrate the derivative sauces of each of the Mother Sauces. Each requires that you first prepare the specific Mother Sauce and then continue with the added ingredients detailed in each box. As I abbreviated below, here are a few notes:
MOTHER SAUCE DERIVATIVES |





thanks for this. very nice notes realy helpful……..
I was blessed by your hard work. Thank you Jesus bless you.
Jesus is definitely going to bless you for giving us these sauce notes
Beautiful
nice
Thanks
superb knowladge
Thanks for sharing this!
Very simple & easy to understand notes.
very thanks for sharing this!
Pingback: My Secret Weapon | My Culinary Joy
SO VERY 2 GOOD LINES